鉅大鋰電 | 點擊量:0次 | 2020年05月23日
開關電源是如何實現穩壓輸出的
開關電源是如何實現穩壓輸出的呢?
首先要了解什么是開關電源,開關電源是用開關管導通和關斷的時間比率,維持穩定輸出電壓的一種電源,一般由脈沖寬度調制(PWM值)控制IC和MOS管構成。PWM控制意思是通過“斬波”的方式,把電壓斬成幅值等于輸入電壓幅值的脈沖電壓來實現的,而脈沖的占空比由開關電源的控制器來調節,當輸出入電壓大于所需電壓時候,MOS管導通或者關斷使輸入電壓輸入或關斷從而使輸出電壓維持在恒定值。
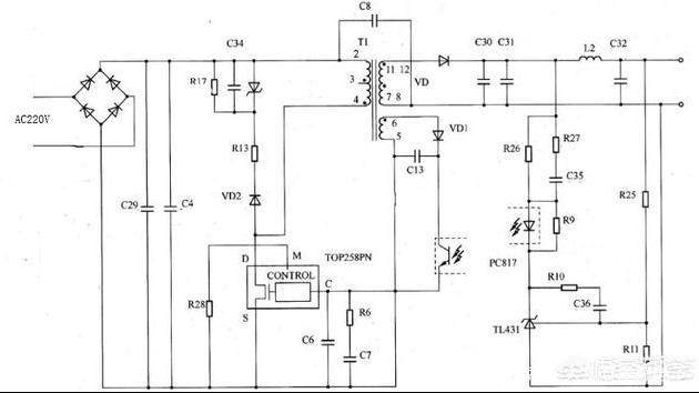
以TOP258為例
這是PI公司的電源芯片,一般和光耦PC817以及TL431可控精密穩壓源一起使輸出電壓維持在恒定值,首先R25和R11是反饋電阻,把輸出的電壓反饋回給TL431,這時TL431的工作原理相當于一個內部基準為2.5V的電壓誤差放大器,與PC817構成光耦反饋式電路。
工作過程:
當輸出電壓發生波動時,經電阻R25以及R11分壓后得到的取樣電壓就與TL431中的2.5V帶隙基準電壓進行比較,在陰極上形成誤差電壓,使LED的工作電流IF產生相應變化,再通過光耦去改變控制端電流IC的大小,調節TOP258輸出占空比,使輸出電壓保持不變,實現穩壓輸出。

因此開關電源實際上是通過反饋電壓來決定是否導通,有些芯片不止有電壓同時還有電流環,例如UC3843,通過閉環系統實現高精度穩壓輸出。
上一篇:開關電源有什么工作模式
下一篇:開關電源發展趨勢介紹










